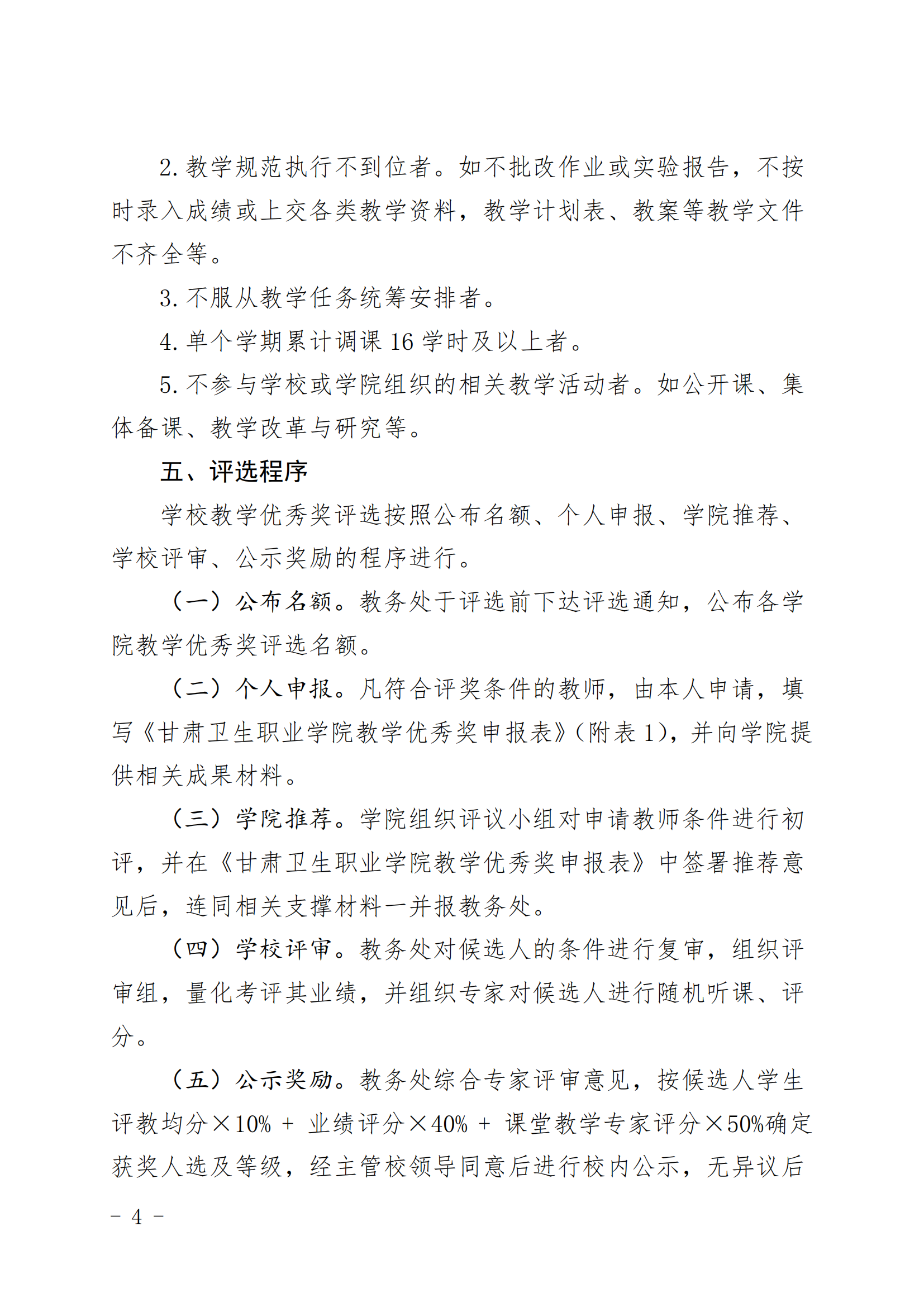
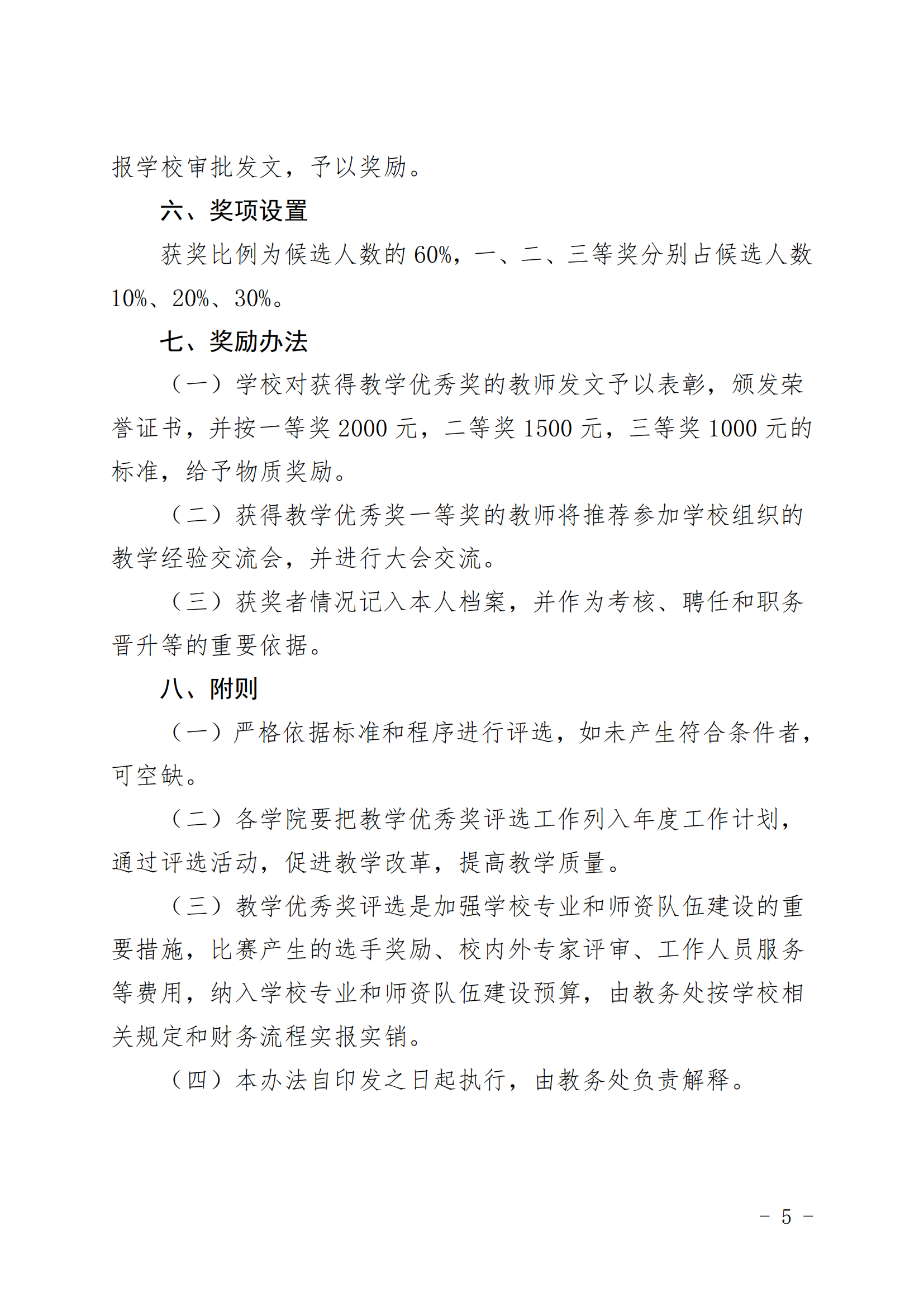
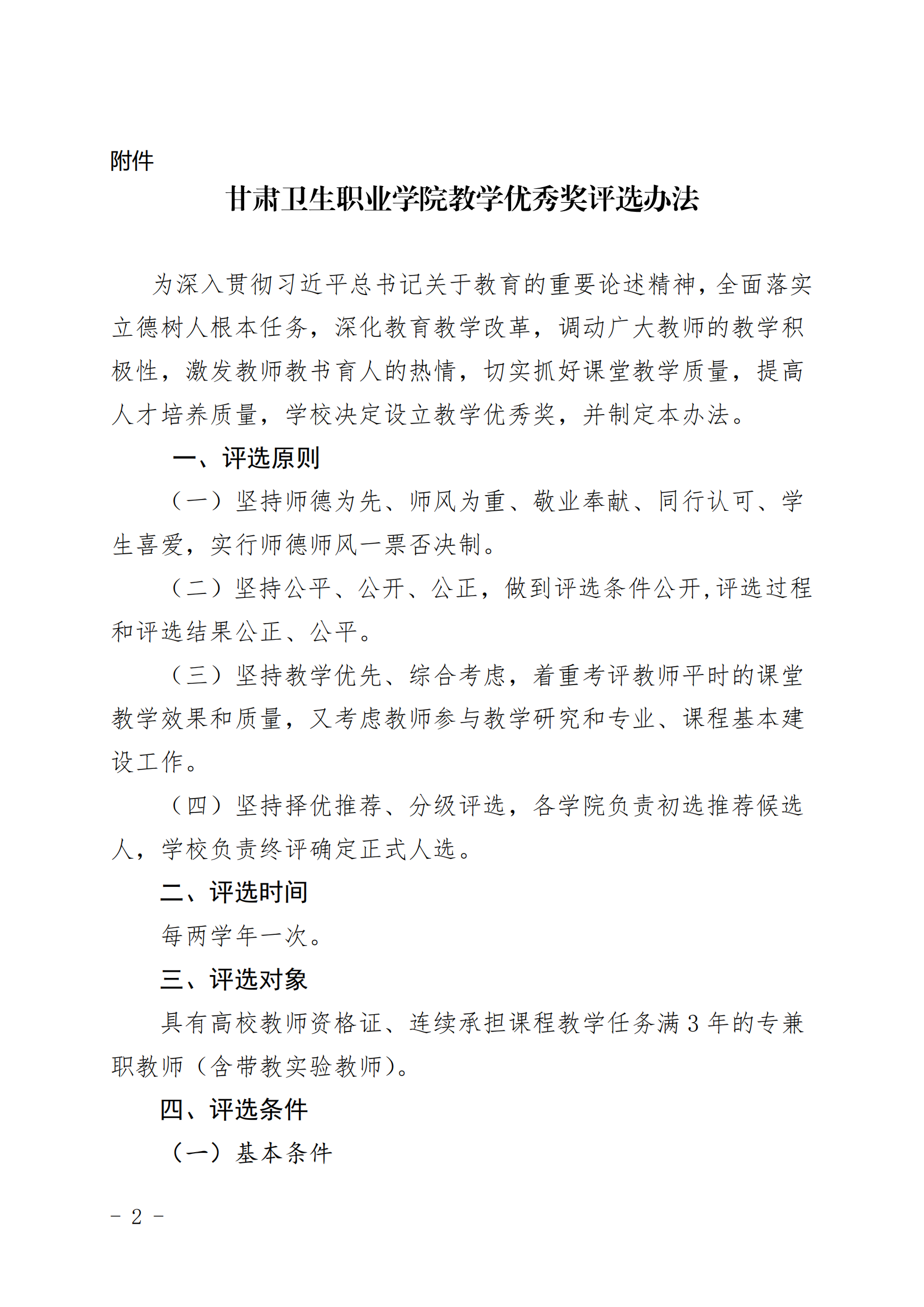
您的当前位置: 首页>管理制度

英国365上市官网教学优秀奖评选办法

发布时间:2023-03-23 来源:英国365上市官网 点击数:5159

关于印发《英国365上市官网教学优秀奖评选办法》的通知

 

 

各处室(部门)、学院:

《英国365上市官网教学优秀奖评选办法》经学校会议审议通过,现予以印发,请遵照执行。

特此通知。

 

附件:英国365上市官网教学优秀奖评选办法

 

 

                      英国365上市官网

                     2022年 12 月 19 日





英国365上市官网@版权所有  信息管理:教务处  技术维护:信息中心
地址:兰州新区职教园区九龙江街1666号